Assouplir un contrefort de chaussure en cuir
Voici probablement le plus simple et le plus efficace pour
Voici probablement le plus simple et le plus efficace pour
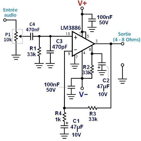
Le LM3886 permet de réaliser un ampli avec très peu
Un diac est un interrupteur ouvert tant que la tension
Comment peut-on voir que la Terre est ronde depuis chez
Voici le schéma le plus simple pour monter 20 LED
Voici un plan de fabrication de caisson de basse avec
Un très bel effet visuel peut se réaliser avec le
Voici le schéma du plus simple variateur de vitesse pour
Beaucoup de chargeurs de PC portables sont basés sur les
Cet article présente le schéma le plus simple avec l'ampli