Construction enceintes hifi avec plan
Voici une réalisation simple et rapide d'enceintes hifi compacte et
Voici une réalisation simple et rapide d'enceintes hifi compacte et
Voici un plan de fabrication d'enceintes hifi simple avec évent
Il est possible de gagner de l'argent par la récupération
Vous souhaitez placer immédiatement de l'argent à un taux de
Les nouvelles LED de puissance offrent de jolies teintes ainsi
Une lampe halogène 12 V à réflecteur peut être utilisée
Un ampli avec un TDA7294 qui a grillé peut-être sans
Il est bien possible de réparer un ampli AER Basic
Le MAX7400 peut être facilement utilisé pour un caisson de
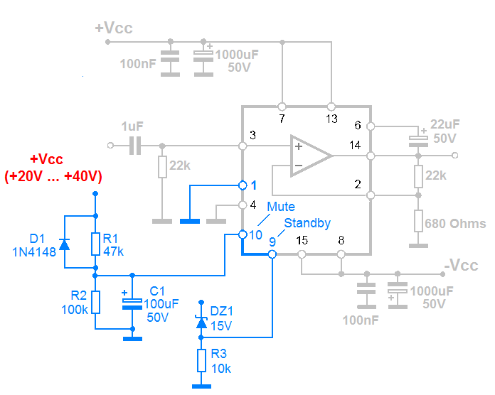
Voici un schéma simple pour piloter les fonctions Mute et