ÉLECTRONIQUE : astuces, aide et tutoriels
L’électronique est un domaine passionnant qui combine pratique et théorie. Nous allons principalement vous proposer des montages électroniques, des schémas électroniques et des cours d’électronique.
Nos tutoriels en Électronique :
Ampli TDA2030 bridge : typon
Voici un petit typon pour un ampli TDA2030 en bridge. Le typon est simple face et ne fait appel qu'à
Ampli TDA2030 bridge : schéma
L'ampli TDA2030 peut être utilisé en bridge si on souhaite une puissance plus grande. Les deux TDA2030 fonctionnent simultanément, chacun
La synchronisation secteur
Voici un montage simple sans optocoupleur et uniquement sous basse tension pour obtenir un signal de synchronisation au secteur. Ce
La liaison M-Bus
Le M-Bus est un bus de communication à 2 fils qui véhiculent à la fois l'alimentation des produits et la
Ampli 300W schéma et typon
Un nouvel ampli à transistors bipolaires est présenté ici, schéma mis à jour, circuit imprimé typon et implantation des composants.
Souder un composant CMS
Souder un composant CMS ne demande pas une habileté particulière et se fait même plus rapidement que souder un composant
Souder un composant traversant en CMS
Un composant traversant peut facilement se convertir en composant CMS, ce qui évite de devoir percer des trous pour le
Les triacs de puissance
Le choix d'un triac de puissance ne dépend pas seulement du courant et de la tension, mais aussi des transitoires
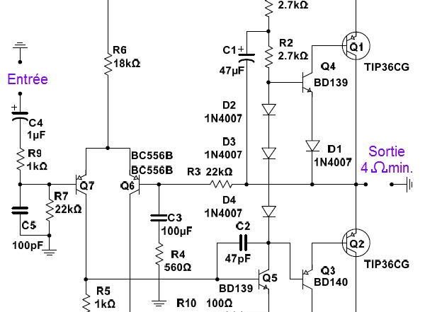
Ampli 100W : réalisation et schéma
Un ampli de 100 Watts RMS peut être fait avec deux transistors de puissance PNP. Le schéma est donné ici
Ampoule LED blanche COB
Les nouvelles ampoules à filament LED COB contiennent une mini alimentation cachée dans leur culot. D'apparence, elles ressemblent beaucoup aux
LED blanche 100W haute puissance
Une LED blanche de 100 Watts possède une très haute luminosité et doit obligatoirement être refroidie sur un grand radiateur.
L’énergie libre : explications
Le concept d'énergie libre décrit toutes sortes d'énergies supposées gratuites et non utilisées par les techniques actuelles. De nombreux moteurs
Potentiomètre : principe de fonctionnement
Un potentiomètre rectiligne (fader) est formé d'une piste résistive et d'une piste conductrice. Ces deux pistes sont côte à côte
Ampli de sono JB System VX700
L'ampli JB System VX700 est un amplificateur de sono basé sur un transformateur torique et des transistors de puissance refroidis
Ampli op : montage soustracteur
Si on souhaite soustraire deux tensions, ou décaler une tension tout en l'amplifiant ou en l'atténuant, le montage soustracteur à
Alimentation à découpage ampli : schéma
Voici un schéma d'alimentation à découpage très simple avec IRS2153D pour ampli audio de grande puissance, jusqu'à 500 Watts efficaces.
Filtre passe bas actif pour caisson
Bonjour à tous ! Ce petit montage m'a été inspiré par un des articles sur les filtres actifs, et dans
Ampli Bash STA575
Le STA575 est un composant obsolète qu'on trouve dans de nombreux systèmes home cinéma. Il est utilisé par exemple dans
Ampli LM1875 à alimentation à découpage
Une alimentation à découpage symétrique peut parfaitement être utilisée dans un petit ampli audio pour le miniaturiser. Ici, il s'agit
Variateur de lumière DMX à triac
Un variateur de lumière DMX est basé sur une commande de triacs, cette commande est faite par des optotriacs qui
Enceinte amplifiée avec LM386
L'ampli LM386 et sa pile 9V permettent de réaliser le plus simple et le plus petit ampli possible ! Ici
Piloter un triac avec Arduino ou PIC
Un microcontrôleur ou un petit circuit peuvent piloter un triac de puissance pour allumer ou éteindre une charge secteur :
Bouton télécommande ne marche pas
Des Boutons de télécommande qui ne marche plus ? Votre télécommande ne marche pas ? vos bouton de télécommande ne
Hack d’une mini-chaine Philips en panne.
Voici un petit hack d'une mini-chaine Philips en panne. Cette chaine était en panne, ampli et alimentations HS. Après avoir
Les cours d’électronique
La rubrique sur les cours d’électronique présente les principaux éléments de base qu’il est nécessaire de connaître pour avoir une bonne compréhension des schémas. C’est primordial, à commencer par les composants électroniques eux-mêmes : il est possible de découvrir des composants tels que la résistance, le condensateur, la diode, le transistor ou l’ampli op qui sont les grandes briques de base de l’électronique analogique.
Les cours d’électronique comprennent malgré tout un minimum d’équations et de relations mathématiques, mais l’essentiel reste de comprendre comment les composants interagissent entre eux. Dans la partie conception électronique, vous trouverez un grand nombre de schémas expliqués en détail. Les explications illustrent par des cas pratiques les notions plus théoriques sur les filtres, l’amplification, les alimentations ou encore des fonctions logiques. Suivez nos cours, et apprenez à concevoir des montages d’électronique. Ces cours sont d’ailleurs souvent repris (même par des écoles), pour leur qualité aussi bien théorique qu’illustrative.
Schémas et montages électroniques
Les conceptions électroniques ont toujours un but pratique et aboutissent à une jolie réalisation. C’est ce qui figure dans la rubrique «réalisations électroniques» où à partir de schémas, on découvre le montage pratique illustré par de nombreuses photos. Ces réalisations sont là pour vous montrer qu’il est possible de se lancer même si on ne dispose que de peu de matériel et d’un tout petit budget. Concrètement, vous découvrirez qu’une réalisation électronique n’a besoin pour voir le jour que d’un fer à souder, d’un peu d’étain, d’un multimètre et d’un circuit imprimé. De nombreux articles traitent aussi de réparations, de tests, de remplacements de composants qui évitent de racheter un appareil neuf. Suivez nos schémas électroniques de près et devenez un as du montage et de la réparation.
La rubrique astuces électroniques montre comment l’électronique pratique peut se passer d’instruments et d’outils souvent coûteux. On y découvre de nombreux montages d’électronique originaux et un rien fantaisistes où un minimum de composants font l’affaire. Il s’agit de petites alimentations, de montages utilisant des LED, de tests astucieux pour des composants ou encore de techniques de réalisations électroniques simples et faciles. En bref, tout ce qui ne rentre pas dans les rubriques cours électronique, montage électronique et schéma électronique.























